Generali, bogataši, slučajnost i povijest (19. studenog 2016. godine)
Ekonomija nam se često predstavlja kao područje iznimne kompleksnosti o kojem samo duboko upućeni makro- i mikro-ekonomisti,
mešetari i ekonomski magovi imaju pravo išta reći. Premda je mreža ekonomskih odnosa iznimno kompleksna, to ne znači nužno da je uspjeh
u njoj određen nekakvim dubokim uvidom ili znanjem. Zapravo, mogli bismo reći da je, upravo zato što je mreža ekonomskih odnosa toliko
kompleksna, uspjeh u njoj stvar slučajnosti. Barem u "pravednim" ekonomijama :)
I mreža života je iznimno kompleksna pa se dogodi da vrsta izumre ili preživi isključivo
zbog slučajnosti - promijeni se neki gen što npr. dovodi do rezistencije na neki virus ili slično. Stoga, povijesni ili evolucijski uspjeh u
kompleksnim sustavima, bez obzira na, ili bolje rečeno upravo zbog iznimne kompleksnosti tih sustava, može biti fundamentalno slučajan, nasumičan.
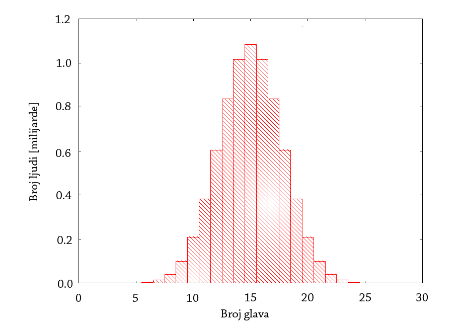
Zamislimo ekonomiju u kojoj svatko od nas ima jednaku šansu i u kojoj se ekonomski uspjeh svakog od nas određuje posve slučajno - bacanjem
novčića. Neka je ukupan broj bacanja n=30, a neka broj dobivenih glava određuje ekonomski uspjeh svakog od nas. Tih 30 bacanja moglo bi biti
npr. 30 "ekonomskih događaja" u našim životima, a bacanje novčića određuje kako smo na njima "prošli".
Koliko će u takvoj ekonomiji biti dobitnika, a koliko gubitnika?
Ako smo zaboravili odgovor na to pitanje, možemo se poslužiti bilo kojim koliko-toliko kompletnim matematičkim priručnikom (npr. Bronštejn-Semendljajev) iz
kojeg možemo zaključiti da je broj ljudi koji su dobili m glava, L(m) dan sa
L(m) = P * C(n,m) / 2^n ,
gdje je P = 7.5 milijardi ukupan broj ljudi na Zemlji danas, a C(n,m) binomni koeficijent, C(n,m) = n! / [m! (n-m)!].
Najuspješniji ljudi u takvoj ekonomiji bit će oni koji su dobili svih 30 glava za redom (zamislite, 30 puta bacaju i svaki put im ispadne glava!), a tih je
prema gornjoj formulici oko 7. Onih koji su dobili 29 glava je 209, onih s 28 glava je 3038 - to su ekonomski pobjednici. Ovih 7 znate po imenu - to bi mogli biti,
recimo, Bill Gates, Warren Buffet, Mark Zuckerberg, Michael Bloomberg, George Soros, Rupert Murdoch i Roman Abramovič. Ovih 209 iz drugog reda su također
poznati javnosti, a ovih 3038 su već ekonomski dobitnici u sjeni. Tu je još 28359 bogataša s 27 glava u nizu. No, gdje smo tu "mi"?
Osim ako fakat nemate sretnu ruku, vi ste, zajedno sa mnom negdje u sredini, recimo među onih 3.11 milijardi koji su dobili 14, 15 ili 16 glava - takvih
je najviše. Bogataša koji su dobili između 25 i 30 glava ima 1.22 milijuna, a teških nesretnika odn. onih koji su dobili između 0 i 5 glava ima jednako toliko.
Pouka ove vježbice iz elementarne matematike je sljedeća: Nemate šta pitati onih 7 koji su dobili 30 glava za redom za "tajnu njihovog uspjeha" - tajna njihovog uspjeha
je obična slučajnost, premda i oni skoro sigurno vjeruju da u svemu tome ima nečeg dubljeg i sudbinskijeg. U ovakvoj varijanti, zapravo iznimno poštene ekonomije - nema
:) Možda su se njih 7 ili njih dvjestotinjak čak i ufurali u priču da su majstori bacanja novčića, premda je šansa da im u 31. pokušaju novčić padne na glavu jednaka
kao i svima nama - točno pola. Stoga od njih nemate što naučiti.
Sličan model mogao bi u nekoj aproksimaciji vrijediti za mnoge djelatnosti, recimo za proračun broja generala koji dobiju dugi niz bitaka za redom. Ista matematika
vjerojatnosti i velikih brojeva bi mogla raditi i u tom slučaju.
Posebno je zanimljivo što bi, ako uvažimo ovakav način razmišljanja, veličanstvena povijest mogla biti ništa drugo nego zapis najobičnijih slučajnosti. Zapis niza dobitnika na lotu. Kontingencija.
Nema u njoj ničega nužnog i dubljeg što bi opravdalo jedan ili drugi ishod.

Trumpovi odvjetnici odbacuju optužbe studenata koji tvrde da ih se lažnim obećanjima navelo da plate 35 tisuća dolara kako bi naučili Trumpove "tajne" o investiranju u nekretnine od instruktora koje je on "osobno odabrao".
[...] Schneiderman je objavio kako je prevareno preko 5 tisuća studenata diljem zemlje za oko 40 milijuna dolara.
Hina, 19. studenog 2016. godine
NADOPUNA: (22. 11. 2016.) Gornji model "slučajne ekonomije" ne predviđa raspodjelu bogatstva nego samo broj "sretnih" odn. "nesretnih". Da bi se iz "modela" bacanja novčića produžilo
prema raspodjeli bogatstva nužno je pretpostaviti koliko bogatstva donosi broj dobivenih glava.
Pretpostavimo li dodatno da je bogatstvo pojedinca (B) eksponencijalno ovisno o broju dobivenih glava (m), odn. B ~ exp(m), dobivamo raspodjelu bogatstva u društvu
kao na slici ispod (sličan bi se rezultat dobio i ako pretpostavimo da se kod svake dobivene glave bogatstvo pojedinca udvostručuje (B ~ 2^m) - tako je model
jednostavnije objasniti).

Zanimljivo je da bi donjih 50 % populacije imalo 0.4 % bogatstva, gornjih 1 % populacije 60 % bogatstva, a gornjih 10 % 91 % bogatstva. Zapravo to se (što bi se reklo donekle fortitiously) dobro poredi s realnom svjetskom raspodjelom bogatstva gdje donjih 50 % ima oko 1 % bogatstva, gornjih 10 % oko 76 % bogatstva, a najgornjih 1% oko 50 % bogatstva. Nice !
| << Descartes i majmuni koji govore | Nekoliko crtica o vjeronauku >> |
Zadnji put osvježeno 19. studenog 2016. godine